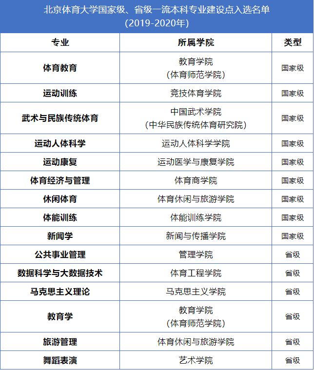
近日,凭据《教育部办公厅关于颁布2020年度国度级和省级一流本科专业建设点名单的通知》(教高厅函〔2021〕7号),我校休闲体育、体能训练、新闻学3个专业入选国度级一流本科专业建设点,马克思主义理论、教育学、游览治理、跳舞表演4个专业入选省级一流本科专业建设点。
截至目前,我校入选国度级一流本科专业建设点9个,入选省级一流本科专业建设点6个。

教育部自2019年以来推动执行一流本科专业建设“双万打算”,旨在深刻落实全国教育大会心灵,贯彻落实新时期全国高校本科教育工作会议和《教育部关于加快建设高水平本科教育 全面提高人才造就能力的定见》、“六卓越一拔尖”打算2.0系列文件等要求,推动新工科、新医科、新农科、新文科建设,做强一流本科、建设一流专业、造就一流人才,全面振兴本科教育,提高高校人才造就能力,实现高档教育内涵式发展。目前,已发展实现两个批次的认定工作,颁布国度级一流本科专业建设点8031个、省级专业建设点10658个。
一流本科专业建设“双万打算”是系统性育人为程,一流本科专业是实现一流本科教育的重要支持。学堂将持续深入“三个转型”综合鼎新和“四化”人才造就思路,疏导和支持入选专业深刻发展专业内涵建设,充分阐扬专业特色优势,激活专业持续建设的动力、潜力与活力,造就专业建设质量文化,提升高素质人才造就能力。在此基础上,以一流本科专业建设为引领,阐扬示范领跑作用,营造振兴全校本科教育的全局效应,形成辐射全国同类专业的宽泛影响。