PG电子

门户 师生服务热线 人才招聘 图书馆 校长信箱 English
PG电子·仿照器(试玩游戏)官方网站

学术活动

PG电子·仿照器(试玩游戏)官方网站

第五届中国体育产业价值创新论坛暨第三届全国体育经济与价值治理学术会议征文通知(第三轮)

各有关单元、学会会员:

为进一步推动我国体育经济与价值治理理论钻研的创新与发展,集中展示宽大专家、学者的最新科研成就,中国技术经济学会体育经济与价值治理分会拟于201911月中旬在PG电子进行第三届全国体育经济与价值治理学术会议,全面反映体育产衣讽论钻研新进展,深刻分崩溃育产业发展新动态,重点切脉国度体育产业政策新方向。

本次会议的主题是:新进展?新动态?新方向。本届会议将选取大会汇报、专题汇报和书面互换等方式进行学术互换,来自国内表体育产业领域重要的专家学者等将出席本次学术会议。

除此之表,我们还将设立全新版块——权威期刊主编面对面。拟邀所有体育主题期刊以及母学科期刊的主编出席会议,蕴含《治理世界》《科研治理》《经济治理》《经济与治理钻延追《体育科学》《PG电子学报》《上海体育学院学报》《体育学刊》《首都体育学院学报》《西安体育学院学报》等。大会入选论文将汇编成《论文集》,同时向论文作者宣告论文录用证书(一级学会),优良论文将向经济与治理类期刊以及体育类主题期刊推荐颁发。现将征文的有关事宜通知如下:


一、征文领域

征文指南并非论文标题,仅为选题提供参考,应征者可从分歧层面、分歧视角确定具体论文标题。

1.职业体育赛事综合效益评价系统钻研

2.中国职业联赛发展水平的评价指标系统构建

3.体育较量表演产业专业化、品牌化、融合化发展

4.体育赛事的价值评价尺度及模型构建

5.大型综合赛事鼎新创新发展钻研

6.职业体育俱乐部无形资产的价值提升钻研

7.职业体育俱乐部及职业联赛的治理模式钻研

8.体育组织治理模式创新

9.全国性单项体育协会实体化鼎新与创新发展

10.体育赛事中的新媒体传布与公共关系钻研

11.体育版权价值提升及对策钻研

12.冬奥后冰雪场馆运营模式创新

13.2022冬奥会治理体造与机造创新

14.2022冬奥会治理模式创新

15.中国体育企业竞争力与竞争优势钻研

16.体育企业的决策评估模型钻研

17.体育企业贸易模式创新

18.体育造作业的转型升级

19.体育产业政策的成效评价

20.体育消费政策评价系统构建

21.体育法造建设与产业推进

22.国度体育产业示范基地产业链构建

23.体育幼镇的科学规划及创新发展钻研

24.体育特色幼镇发展思路及蹊径选择钻研

25.运动场馆的智能化刷新钻研

26.智能化运动场馆、设施、器材的钻研与利用

27.体育产业价值的根基理论、步骤与技术钻研

28.体育产业价值创新的利用及案例钻研

29.体育产业发展新模式、新动能与新格局

30.体育产业价值创新发展钻研

31.体育产业园区职能设计及价值实现

32.传统产业向体育产业转型的创新推动

33.体育产业协同创新

34.体育产业发展机造创新钻研

35.体育产业供给侧结构性鼎新

36.体育产业人才造就与社会经济发展钻研

37.国内表体育产业发展比力优势钻研

38.人为智能、大数据、区块链、物联网等在体育产业中的利用钻研

39.体育与科技、文化、传媒、健全、养老、游览等行业的融合与创新

40.体育与医疗深度融合的体造机造钻研

41.体育消费推进等有关钻研

42.青少年体育发展的价值创新钻研

43.体育智库的价值分析与价值提升钻研

44.体育品牌国际影响力提升钻研

45.体育资源整合及优化配置钻研

46.体育共享经济的创新发展与价值提升

47.体育经济与价值治理有关钻研。

48.电子竞技产业的贸易模式钻研

49.电子竞技产业的供给链钻研

50.电子竞技产业发展趋向钻研


二、征文要求和注明

(一)每位作者以1作者身份报送论文2。

(二)论文全文、附页体式及投稿方式要求:

1、文章内容要萦绕征文领域,提倡实用性、创新性和前瞻性,且未在国内表学术期刊颁发过,文责得意。未被选取的论文恕不退稿。

2、附页上需写明论文标题、第一作者姓名、性别、职称、职务、工作单元、具体联系地址、邮政编码、办公电话、自己手机号码、电子信箱。

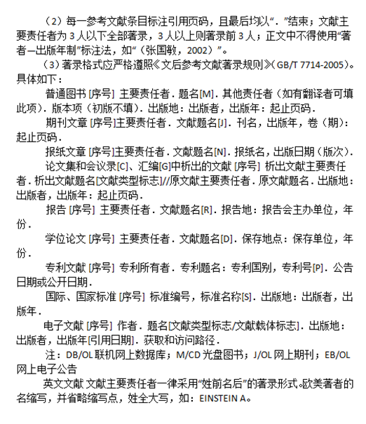
3、论文体式同《技术经济》期刊,具体请拜见附件。

4、投稿方式:请作者将论文电子版以Word体式通过E-mail发到投稿邮箱(tiyujiazhiguanli@163.com),本次会议不接受纸质邮寄的稿件,电子邮件主题请表明(作者姓名):第三届全国体育经济与价值治理学术会议投稿字样。

(三)投稿截止日期:20191018。

(四)登科了局布告日期:20191025。

(五)论文不收评审费,登科后会务费将在正式录用通知中另行奉告。


三、投稿联系方式

联系人:姜璐瑶 杨姝



四、其他

后续论文登科及有关事宜届时通知,请各单元、幼我实时关注有关通知。


中国技术经济学会

体育经济与价值治理分会

2019927

image.png

image.png

【网站地图】